因公安工作需要,无锡市公安局经开分局会同经开交警大队决定面向社会公开招聘警务辅助人员(非人民警察身份且非事业编制人员身份) 80名,现将有关事项公告如下:
一、报名资格条件
(一)基本条件
1.中华人民共和国公民;
2.拥护中华人民共和国宪法,拥护中国共产党领导和社会主义制度,遵守国家法律法规,品行端正;
3.年满18周岁,具备履行岗位职责所需的身体条件、心理素质和工作能力;
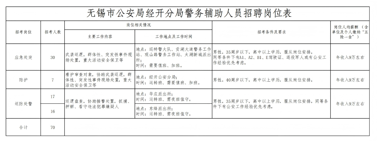
4.具备招聘岗位所需的资格条件及要求(详见《无锡市公安局经开分局警务辅助人员岗位表》及《无锡市公安局交通警察支队经开交警大队警务辅助人员招聘岗位表》)。
(二)具有下列情形之一的人员,不得报考:
1.受过刑事处罚或者涉嫌违法犯罪尚未查清的;
2.编造、散布有损国家声誉、反对党的理论和路线方针政策、违反国家法律法规信息的;
3.因违法违纪曾受过收容教养或受到警告以上治安行政处罚的;
4.有赌博、吸食毒品、卖淫、嫖娼、参加邪教组织等不良行为被公安机关查实的;
5.本人或家庭成员、主要社会关系人参加非法组织、邪教组织或者从事其他危害国家安全活动的,曾受到刑事处罚的;
6.本人家庭成员或主要社会关系人正在服刑或正在接受调查审查的;
7.被开除公职、开除军籍或者因违纪违规被辞退、解聘的;
8.被吊销律师、公证员执业证书的;
9.本市在职警务辅助人员;
10. 从事警务辅助工作合同期未满擅自离职的;
11.被公安机关解除劳动合同关系的;
12.有较为严重的个人不良信用记录的;
13.其他不适宜从事警务辅助工作的。
二、招聘岗位
本次招聘由无锡市公安局经开分局(以下简称经开公安分局)、无锡市公安局交通警察支队经开大队(以下简称经开交警大队)根据各自招考岗位进行招聘,报考岗位工作内容及条件见附件《无锡市公安局经开分局警务辅助人员岗位表》及《无锡市公安局交通警察支队经开大队警务辅助人员招聘岗位表》。


特别注意:在满足岗位招聘要求的前提下,报考交警铁骑岗位的应聘人员可以兼报应急处突岗位;报考应急处突岗位的应聘人员可以兼报陪护岗位;兼报岗位的应聘人员需通过资格审核方可生效,符合岗位条件的名单以发布的考试公告为准。
招聘人员采取第三方劳务派遣用工方式,与劳务公司签订派遣合同。按照合同约定、岗位职责要求,由经开公安分局、经开交警大队根据有关法律法规和规章制度管理、使用及考核。聘用人员试用期为2个月。具体工资薪酬由各用辅单位负责解释。
三、报名和资格初审
1.本次招聘一律采取线上报名的方式,完成线上报名后,初审结果及递交纸质材料时间地点以短信形式告知。
(1)线上报名方式:
①请应聘人员按照本简章公布的招考岗位、报考条件和要求下载并填写《无锡市公安局经开分局警务辅助人员报名表》;

扫码下载《报名表》
②线上报名时间为:2025年7月30日-8月7日(逾期不可补报);
③报名网址:https://www.wjx.cn/vm/hqsT8yQ.aspx# 或可扫码快速报名;

快速报名通道
④上传材料:上述报名表(报名表需张贴本人近期1寸免冠照片1张)、户口簿、身份证、第一学历及最高学历证书、学历验证材料(大专以上)、个人征信报告、无犯罪记录证明电子版(拉取教程详见"小青柠人才科技"公众号)、退役士兵证(如有)、驾驶证(如有)、党员证明(如有)及报考条件中要求的相关从业资格、技术等级证书等复印件均以照片形式上传提交线上报名材料,线下提交材料同上。
2.招考单位对应聘人员提供的信息进行审核,凡具有不宜聘用情形或弄虚作假者,一经查实,取消报考及聘用资格。报名所需的证件及资料均需交验原件并提供复印件,证件、资料不全或未按要求填写报名信息并未如期报名者视为自动放弃报考资格。
3.大专及以上学历须进行网上学历验证,应聘人员自行登录中国高等教育学生信息网(学信网),网址:http://www.chsi.com.cn/xlcx,点击“本人查询”模块后注册并查询,将查询结果页面打印后交验。
4.个人信用报告。自行登录个人信用信息服务平台(https://ipcrs.pbccrc.org.cn/),打印个人信用查询结果交验,报告时间应在本公告发布时间之后。
5.报名咨询电话:
18861511671/15052100857/13771196028;
咨询时间:工作日上午9:00-11:00,下午13:00-16:30。
四、考试与聘用
1.体能测试
应聘人员通过资格初审后需参加体能测试,项目包括:纵跳摸高和长跑(交警铁骑岗位为2000米,其他岗位为男1000米),标准参照《公安机关聘用人民警察体能测试项目和标准(试行)》。两项测试有一项不合格者,不得进入下一环节。兼报岗位的应聘人员会按照各岗位考试标准完成测评及成绩统计。
报考交警铁骑岗位的考生需参加扶摩托车测评。
测试时间和地点另行通知。
2.心理测评
应聘人员需要参加心理测评。测试时间及地点另行通知。
3.面试
面试成绩不合格者直接淘汰。面试时间和地点另行通知。
4.体检和考察(政审)
各岗位按照纵跳摸高成绩15%,长跑成绩15%,面试成绩70%的比例折算总分;并按照岗位招聘计划1:1的比例,择优确定体检和考察(政审)人选;
同时报考交警铁骑岗位及应急处突岗位应聘人员优先按照交警铁骑岗位招聘计划1:1的比例择优确定体检和考察(政审)人选,已入围交警铁骑岗位的应聘人员将不再进行应急处突岗位成绩比选;
同时报考应急处突岗位及陪护岗位应聘人员优先按照应急处突岗位招聘计划1:1的比例择优确定体检和考察(政审)人选,已入围应急处突岗位的应聘人员将不再进行陪护岗位成绩比选。
体检按规定在指定的体检机构进行,体检不合格的,不得进入下一环节。体检标准参照《公务员聘用体检通用标准》和《公务员聘用体检特殊标准》执行。体检及复检费用由报考者自行承担。体检时间和地点另行通知。
考察(政审)按有关规定执行,主要考察应聘人员的政治思想、道德品质、能力素质、日常表现、遵纪守法、廉洁自律等方面情况,考察(政审)不合格的,不得进入下一环节。
6.公示与聘用
体检、考察(政审)均合格的应聘人员,按有关规定确定为拟聘用人选并进行公示,公示期为5天。公示期满不影响聘用的,按规定办理相关聘用手续。
在体检、考察、公示等环节,因应聘人员放弃、不合格等原因出现招聘计划缺额的,可按照岗位及考试要求择优递补。
五、注意事项
1.本简章招聘岗位年龄要求35周岁及以下的为1990年7月1日及以后出生;年龄要求40周岁及以下的为1985年7月1日及以后出生;年龄要求以上均须同时满足年满18周岁,即2007年7月1日前出生。
2.此次招聘不收取任何报名费和考试费。
3.此次招聘考试不指定辅导用书,不举办也不委托任何机构举办考试辅导培训班。
4.应聘人员需使用本人手机号码和身份证号码报名,因未如实填写报名信息、由他人代报名、伪造报名信息、填写信息有误、信息与本人所持证明材料不一致以及超过报名时间,造成报名不成功或影响招聘的,责任由应聘人员本人承担。因不及时查看相关通知、手机通讯不畅、屏蔽群发短信、无故挂断电话、不接听电话、未及时查收并回复短信、联系方式变更等原因造成未按约定时间参加招聘相关环节的,责任由应聘人员本人承担。不配合做好政审、体检等招聘工作的,责任由应聘人员本人承担。
5.聘用后至法定退休年龄不能达到法定享受退休金个人社保应缴纳年限的,应当由其本人在达到退休年龄后自行缴纳剩余个人社保金。
6.聘用后用人单位因工作需要调动岗位,应当服从安排。
无锡市公安局经开分局
2025年7月30日