根据工作需要和有关规定,镇江市公安局开展2025年第二批次招聘警务辅助人员(非人民警察身份且非事业编制人员身份,以下简称辅警)工作,面向社会公开招聘47名辅警。现将有关事项公告如下:
一、报名资格条件
(一)基本条件:
1.中华人民共和国公民;
2.拥护中华人民共和国宪法,拥护中国共产党领导和社会主义制度,遵守国家法律法规,品行端正;
3.年满18周岁至35周岁(1989年6月30日至2007年6月30日期间出生);
4.具有良好的政治素质,热爱警务辅助工作,具备履行岗位职责所需的身体条件、心理素质和工作能力;
5.身体健康,无重大疾病或传染性疾病,无残疾和生理缺陷,无口吃、重听、色盲色弱,无纹身,身体裸露部位无明显特殊标记;
6.具备招聘岗位所需的资格条件及要求(详见《镇江市公安局公开招聘辅警岗位一览表》,附后)。
(二)具有下列情形之一的不得聘用为辅警:
1.曾被追究刑事责任或者涉嫌违法犯罪尚未结案的;
2.编造、散布有损国家声誉、反对党的理论和路线方针政策、违反国家法律法规信息的;
3.曾因吸毒、嫖娼、赌博受到处罚的;
4.曾被行政拘留、司法拘留或收容教育的;
5.曾被吊销律师、公证员执业证书的;
6.曾因违法违纪,被开除公职、开除军籍或者因违纪违规被辞退解聘的;
7.曾在本市公安机关从事警务辅助工作,因个人原因离职未满3年的(2022年6月30日之后);
8.有较为严重个人不良信用记录的;
9.本人或家庭成员、主要社会关系人曾参加非法组织、邪教组织或者从事其他危害国家安全活动的;
10.家庭成员或主要社会关系人正在服刑或正在接受调查的;
11.符合国家、省、市规定的不适合从事辅警工作的其他情形。
二、招聘人数及岗位要求
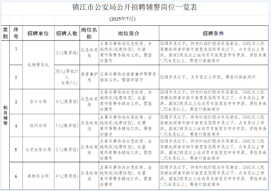
招聘人数及岗位要求详见《镇江市公安局公开招聘辅警岗位一览表》。

三、招聘流程
坚持“自愿报名、公平竞争、择优聘用”原则。本次招聘工作采取考试与考核相结合的方式,按照报名、资格审查、体能测评、笔试、面试、体检和考察(政审)、公示和聘用等程序进行。其中,笔试、面试单项分值各为100分,采用加权方式(各按50%折算)计算总成绩,并由镇江市公安局统一划定合格分数线。
(一)报名
报名时间:2025年7月8日(上午9:15至11:00,下午2:15至5:00)至7月11日上午(上午9:15至11:00),逾期不再接受报名。报名地点:镇江市公安局巡特警支队一楼门厅(润州区九华山路6号)。应聘人员须携带本人身份证、学历证书、学信证明、退伍证、专业资格证书原件及其复印件各1张、近期一寸免冠白底彩照2张和个人征信报告,现场领取《镇江市公安局招聘警务辅助人员报名表》,如实、准确填报相关信息后交报名点。
(二)资格审查
对应聘人员提供的相关材料进行审查,凡具有不宜聘用情形或弄虚作假者,一经查实,立即取消应聘资格。
(三)体能测评
报考勤务岗位辅警需参加体能测评,参照《公安机关人民警察体育锻炼达标标准》执行(具体标准附后)。体能测评不达标的,不得进入下一环节。应聘留置看护岗位人员参加普通勤务类辅警应聘体能测评,并进行岗位耐受度测评。
(四)笔试
笔试采取闭卷方式,满分为100分。笔试作答时间为90分钟,内容主要为公共基础知识、基本法律常识(主要包含《宪法》、《人民警察法》、《治安管理处罚法》、《民法典》、《江苏省公安机关警务辅助人员管理条例》)、时事政治等。笔试成绩占总成绩的50%。笔试时间和地点另行通知。笔试不合格者不得进入面试环节。
(五)面试
按照一般不超过招聘人数1:3的比例,按笔试成绩由高至低依次确定进入面试环节人员。笔试成绩相同、符合进入面试环节要求的,可不受招聘人数比例限制。面试采用非结构化方式,满分为100分,主要了解应聘人员的基本情况、综合素质、学习工作经历、专业特长和与应聘岗位匹配度等。主要考核报考人员的仪容仪表、语言表达能力、沟通能力和应变能力。面试成绩占总成绩的50%。面试时间、地点另行通知。面试不合格者不得进入体检环节。
(六)体检和考察(政审)
按照招聘人数1:1的比例,根据应聘人员考试总成绩(笔试+面试)由高至低依次确定体检人选。考试总成绩相同的,按照笔试成绩由高至低依次确定体检人选。考试总成绩和笔试成绩都相同的,按照第一学历(由高至低)、年龄(由小到大)依次确定体检人选。体检按规定在指定的体检机构进行,体检不合格的,不得进入考察(政审)环节。体检标准参照《公务员录用体检通用标准(试行)》和《公务员录用体检特殊标准(试行)》执行。体检及复检费用由应聘人员自行承担。体检时间、地点另行通知。
考察(政审)按有关规定执行,主要考察应聘人员的政治思想、道德品质、能力素质、日常表现、遵纪守法、廉洁自律等方面情况,同时复核考察对象是否符合报考资格条件及其报考材料是否真实准确等。考察(政审)不合格的,不得进入下一环节。
(七)公示和聘用
体检和考察(政审)均合格的应聘人员,按有关规定确定为拟聘用人选并进行公示,公示期为5天。公示期满,没有问题的,予以聘用;对反映有影响聘用的问题并查实的,不予聘用;对反映的问题一时难以查实的,可暂缓聘用,待查清后再决定是否聘用。聘用后须有三个月试用期,试用期满并考核合格的聘为正式辅警。
在体检、考察、公示等环节,因应聘人员放弃、不合格等原因出现招聘计划缺额的,可择优递补。
四、待遇保障
聘用后,依法享受“五险一金”。试用期满转正后,工资待遇按照同岗位辅警工资福利待遇标准执行。
应聘人员被聘用后最低服务年限2年(含试用期)。对违反最低服务年限约定的,按照《中华人民共和国劳动合同法》等相关法律规定予以追究违约责任。
五、注意事项及说明
(一)此次招聘不收取任何报名费和考试费。
(二)应聘人员根据自身实际情况及岗位资格条件,只可报考一个岗位,不得同时报考多个岗位,但可填报是否服从调剂。
(三)应聘人员对所提交信息的真实性负责。应聘人员学历以已经取得的毕业证书为准。学历须能够在学信网验证,在读学历不得作为相应学历证明。取得国(境)外学历学位的留学回国人员,须提供毕业证书及教育部留学回国人员学历认证。
(四)此次招聘由镇江市公安局统一组织,不委托其他任何代办机构。考试不指定辅导用书,不举办也不委托任何机构举办考试辅导培训班。
(五)应聘人员需使用本人手机号码和身份证号码报考,因未如实填写报名信息、由他人代报名、填写信息有误、信息与本人所持证明材料不一致影响招聘的,责任由应聘人员本人承担。因手机通讯不畅、屏蔽群发短信、无故挂断电话、不接听电话、未及时查收短信、联系方式变更等原因造成未按约定时间参加招聘相关环节的,责任由应聘人员本人承担。凡未在规定时间内参加体能测评、笔试、面试、体检的,均视为自动放弃本次招聘资格。
(六)聘用后至法定退休年龄不能达到法定享受退休金个人社保应缴纳年限的,应当由其本人在达到退休年龄后自行缴纳剩余个人社保金。
咨询监督电话:0511—88956127。
联系人:金先生,联系电话:15358587777。
咨询时间:工作日上午9:15至11:00,下午2:15至5:00。
镇江市公安局
2025年7月1日
