南京市栖霞区图书馆、区青少年业余体育运动学校因工作需要,面向社会公开招聘4名编外人员。现将招聘简章公告如下:
一、报考条件
(一)应聘者需具备的基本条件:
1. 具有中华人民共和国国籍,拥护中华人民共和国宪法和党的路线、方针、政策;
2. 遵纪守法,品行端正,廉洁奉公,吃苦耐劳,服从领导工作安排;具有良好的职业操守,责任心和团队合作意识强,爱岗敬业,无违法违纪等不良行为记录;
3. 具备正常履行岗位职责的身体条件;
4. 符合岗位要求的资格条件(详见“招聘岗位及要求”)。
(二)应聘者有下列情形之一的,不得应聘:
1. 现役军人、全日制普通高校在读人员;
2. 单位辞退或解聘未满五年的原机关事业单位工作人员;
3. 曾被开除公职的人员、在各级招考中被认定有舞弊等严重违反录用纪律行为的人员;
4. 曾因犯罪受过刑事处罚(包括触犯刑律被免予刑事处罚的)、治安处罚的,或者涉嫌违纪违法正在接受审查尚未作出结论的人员;
5. 尚未解除纪律处分或者正在接受纪律审查的人员、刑事处罚期限未满或者涉嫌违法犯罪正在接受调查的人员;
6. 散布有损国家声誉的言论,组织或者参加旨在反对国家的集会、游行、示威等活动的;组织或参加非法组织的;参与或者支持色情、吸毒、赌博、迷信等活动的。
7. 其他规定的不符合应聘的相关情形。
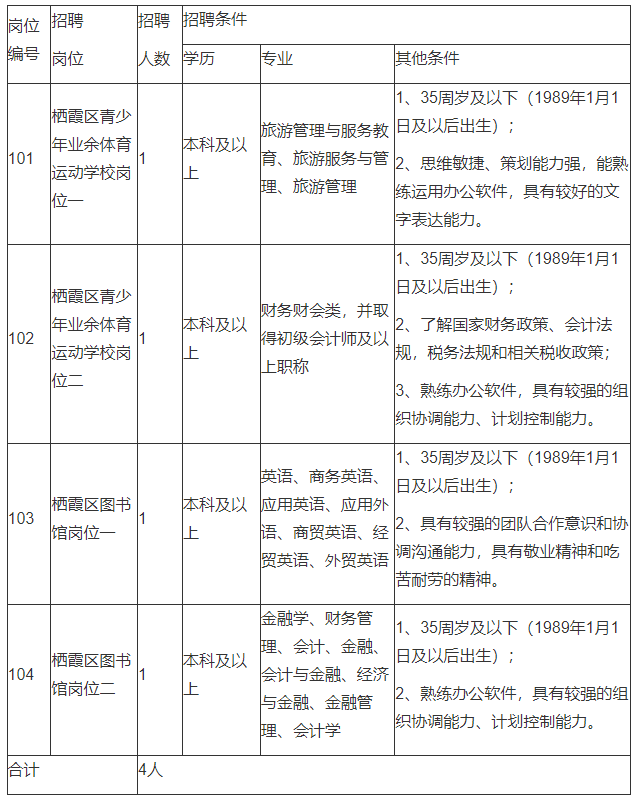
(三)招聘岗位及要求

注:1. 以上招聘岗位的专业设置参照《江苏省2024年度考试录用公务员专业参考目录》。 2. 每位应聘者仅可选择一个岗位,不得重复报名多个岗位。
二、招聘程序与办法
(一)简章发布
1. 公告渠道:招聘简章在南京市栖霞区人民政府网站(www.njqxq.gov.cn)平台发布。
2. 公告发布时间:2024年2月21日至2024年2月23日下午16:30。
(二)现场报名
1. 报名时间:2024年2月 26日 9:30-16:30。
2. 报名材料:
(1)报名登记表(详见附件,请下载打印填写并须手写签名),在南京市栖霞区人民政府网站(www.njqxq.gov.cn)下载附件并如实填写;
(2)本人有效期内居民身份证(原件及复印件);
(3)本人毕业证书原件及复印件;
(4)学信网带二维码的《教育部学历证书电子注册备案表》打印件,国(境)外留学人员需提供教育部留学服务中心出具的学历学位认证书(原件及复印件);
(5)初级及以上会计职称证书原件及复印件(岗位二需提供);
(6)本人2寸免冠近照两张。
3. 报名地点:南京市栖霞区政务服务中心E厅企业自助专区服务台(仙林街道文苑路118号)
4. 联系电话:025-84687264(工作日9:00-17:00)。
(三)资格审查
1. 现场报名时同步进行资格审查。
2. 根据招聘简章确定的资格条件,对应聘者的年龄、学历、专业等进行审查,应聘者须如实提供个人信息和材料,凡弄虚作假者,一经查实,即取消考核或聘用资格。
3. 资格审查须由应聘者本人参加,材料缺一不可,应聘材料由招聘机构收纳存档。
4. 资格复审的应聘人数与招聘计划数的比例不得低于3:1。资格复审人数未达到以上比例的,视情况调整招聘周期,调整周期后仍未达到比例的,核减或取消相应岗位的招聘计划数。
(四)考核
1. 若上述各岗资格审核合格总人数与招聘总人数比大于25:1,则视审核合格总人数确定是否增设笔试考核,届时以公告为准。
如增设笔试考核,考核结束后,根据考核成绩由高到低排序,按3:1的比例确定进入面试人员。成绩出具后,将在南京市栖霞区人民政府网站(www.njqxq.gov.cn)进行公示,公示期:3个工作日。
2. 若岗位资格审核合格总人数与招聘总人数比小于或等于25:1,则审核合格人员直接进入面试,不增设笔试考核。
(五)面试
1. 采取结构化面试方式进行,总分为100分。
2. 面试内容以求职动机与拟任岗位的匹配性为基础,考察面试人员的综合分析能力、语言表达能力、举止仪表等。
3. 面试合格线为60分,成绩低于合格线者无聘用资格。
4. 面试具体时间和地点另行通知(以短信和电话等方式通知)。请考生保持联系方式畅通
(六)成绩核算
1. 如增设笔试考核,面试工作结束后按照笔试成绩占比50%、面试成绩占比50%核算总成绩。
2. 如不增设笔试考核,面试成绩即为总成绩。
3. 面试工作结束后,总成绩将在南京市栖霞区人民政府网站(www.njqxq.gov.cn)进行公示,公示期:3个工作日。
(七)体检考察
根据总成绩排名,按岗位招聘人数1:1的比例从高分到低分确定参加体检人员。若被通知人员放弃体检或体检不合格,则按总成绩从高分到低分确定递补人员。如遇总成绩相同,则对成绩相同的人员组织加试,加试成绩高者参加体检。体检合格人员进入考察环节,考察组织单位制定考察方案,明确考察的内容、方法等。
(八)聘用公示
体检、考察合格者确定为拟聘用人员。根据体检、考察结果确定拟聘用人员名单。拟聘用人员名单在栖霞区人民政府网站(www.njqxq.gov.cn)进行公示,公示期:3个工作日。
若拟聘用人员没有在规定时间内到岗或放弃,则按总成绩从高分到低分确定递补人员。
递补人员须通过体检及考察方可聘用。
三、劳动关系与薪酬待遇
经体检及考察(政审)合格人员,公示期满后无异议的,与第三方人力资源公司签订劳动合同,并按照《劳动合同法》相关规定,缴纳五险一金。被聘用人员按规定进行试用,试用期满且考核合格者正式聘用;试用期考核不合格者,解除劳动合同。薪资待遇参照单位同等岗位薪资标准,约6万元/年(包含五险一金)。
本简章由江苏领航人才开发有限公司负责解释。
电话:025-84687264
监督电话:025-85570557
南京市栖霞区图书馆、区青少年业余体育运动学校
2024年2月21日