宿迁市城区开发投资有限公司是宿城区区属国有企业,注册资本金20亿元,公司主营业务涉及标准化厂房开发建设、资本运营、资产管理、股权和基金投资等多个领域,实际管理宿迁市盛园投资管理有限公司、宿迁市建园工程有限公司、宿迁市润园供应链服务有限公司、宿迁市朗园国有资产运营有限公司等25家全资及控股子公司。宿迁市城区开发投资有限公司主体信用评级为AA,截至2024年6月底,公司总资产178亿元。为进一步加强企业职工队伍建设,保障企业经营发展用人需求,根据工作需要,决定面向社会公开招聘4名工作人员,现将有关事项公告如下:
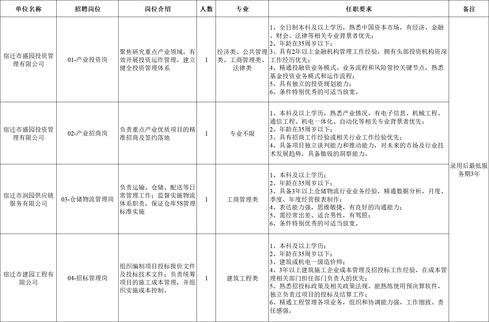
一、招聘岗位及人数

二、报考条件
1、具有中华人民共和国国籍;
2、遵守宪法、法律,具有良好品行;
3、具有正常履行职责的身体条件;
4、报名前取得相应学历;
5、具备招聘岗位要求的相关年龄、学历、资历、专业等条件,其中年龄35周岁以下(1988年7月9日以后出生)。凡弄虚作假的,一经查实,即取消资格;
6、工作经验。“工作经验”计算截止时间:2024年7月。
7、有下列情形之一的,不得报考:
(1)现役军人;
(2)在读的全日制普通高等学校学生;
(3)正在接受纪律审查或者涉嫌违法犯罪正在接受调查的,或触犯刑律被免予刑事处罚的,或曾因犯罪受过刑事处罚或劳动教养的;
(4)曾被开除公职、党籍、团籍、高等教育学籍的;
(5)被机关事业单位辞退不满5年的;
(6)受到记大过、降级、撤职、留用(留党、留校)察看、降低岗位等级等处分不满3年的,或受处分期间未满的。
三、招聘程序和方法
本次招聘工作委托宿迁智通人才开发有限公司组织实施,严格按照公布招聘事项、报名和资格初审、笔试、资格复审和面试、体检、考察、公示和聘用等步骤实施。
(一)公布招聘事项 按照“事先告知、公开透明”的原则,在报名前通过宿迁人才网(http://www.0527rc.com)和微信公众号【宿迁人才网官网】等媒体向社会公开发布招聘信息。
(二)报名和资格初审
1、报名方式:网上报名。本次招聘报名、资格初审和缴费等均通过网络同步进行,考生登录宿迁人才网,按照网站提示完成网络报名。
2、报名、初审时间:2024年7月9日9:00至7月18日16:00;
报名网址:宿迁人才网(http://www.0527rc.com)。报名人员在网络报名时如遇技术问题,请联系0527-88288006。
3、缴费确认:考生通过资格初审、照片审核后进行缴费,请考生自主确认交费意向,交费之后不再办理退款事宜。报名费用为100元/人。完成缴费确认后,方视为通过该岗位网上报名。
缴费时间:2024年7月9日9:00至7月18日17:00。
4、报名注意事项
(1)报考人员应按岗位要求如实填写有关信息,并上传本人近期免冠正面2寸(35×45毫米)电子证件照片(jpg格式,大小为500kb以下)。
(2)根据报考人员提供的信息进行资格初审。考生提供虚假信息的,一经查实,立即取消报考资格。对伪造、变造有关证件、材料、信息,骗取考试资格的,将按照有关规定严肃处理。
(3)考生只能用有效期内的二代身份证选择一个岗位进行报名,报名与考试时使用的有效居民身份证必须一致,否则取消考试资格。报名期间,资格审查未通过的,可以改报其他符合条件的岗位。
(4)岗位笔试开考比例为1:3。报名结束后,报名人数未达开考比例的,经研究后可延长报名时间或调整取消该岗位,以最终公告为准。
(5)考生报名后,应保持《报名表》上所填联系号码正常使用和畅通,因考生个人原因(如改号、停机等)导致影响招聘工作的,责任和后果由考生个人承担;
(6)未按时在网上确认报名资格、缴纳费用的,视为报名无效。逾期不再提供报名服务。
(三)笔试
1.打印笔试准考证时间:2024年7月19日9:00-18:00,报名成功的考生须按规定时间到原报名网站下载并打印《准考证》;
2.笔试时间及地点:2024年7月20日上午,详情见准考证;
3.笔试内容:公共基础知识、与岗位要求相关专业知识等;
4.笔试成绩查询:笔试采取闭卷考试形式,不指定辅导用书,也不委托任何机构举办辅导培训班,笔试为全程封闭考试,考试期间不得提前交卷、退场。
笔试结束后,笔试成绩宿迁人才网(http://www.0527rc.com)和微信公众号【宿迁人才网官网】进行公示。成绩采取百分制,合格线为60分,低于60分为不合格,取消进入下一阶段程序的资格。
(四)报名资格复审和面试
1.笔试结束后,根据考生笔试成绩,从高分到低分按1:5招考比例确定参加面试人选,招考比例达不到1:5的,按实际进入人数组织面试。面试前,由宿迁智通人才开发有限公司组织对面试人选进行资格复审。
资格复审具体时间、地点另行通知,请考生注意关注微信公众号【宿迁人才网官网】和宿迁人才网(https://www.0527rc.com)。
2.资格复审考生须提供符合报考条件要求的所有有效证件和材料。包括但不限于:身份证、学历证书、招聘岗位要求的相关证书的原件和复印件,以及学信网学历证明、工作经历认定证明的原件或复印件;持有国外学历证书的考生还需提供国家教育行政部门认证的学历证明。
3.未通过资格复审的考生,取消其面试资格,并在报考岗位的考生中从高分到低分依次递补面试人选。考生对资格复审结果有异议的,应现场提出陈述申辩,逾期视为无异议。
4.资格复审通过的考生需缴纳面试费用100元/人。
5.面试时间、地点以面试通知书为准。
6.面试形式:结构化面试。(面试成绩当场告知考生)
7.面试成绩合格线为60分,报考者面试成绩必须在60分(含)以上,方可进入下一个考录程序。
8.面试结束后,按笔试、面试成绩各占50%的比例,采用百分制计算考生总成绩。
(五)体检
根据考生总成绩从高分到低分,按岗位招聘计划数1:1的比例确定体检人选(总成绩相同的,按面试成绩,面试成绩仍相同的,另行组织考试确定)。体检人选名单在宿迁人才网(https://www.0527rc.com)和微信公众号【宿迁人才网官网】公布。
体检工作由宿迁智通人才开发有限公司组织实施,体检标准参照《公务员录用体检通用标准(试行)》执行,体检费用由考生自理。
体检前,有工作单位的考生须提供单位同意报考证明。
(六)考察和公示
体检合格人员由宿迁市城区开发投资有限公司组织考察,考察参照《公务员录用考察办法(试行)》执行,考察对象个人信用情况、违法犯罪记录情况纳入考察范围。
考察工作结束后,根据笔试、面试、体检、考察结果确定拟聘用人员。拟聘用人员名单在宿迁人才网(https://www.0527rc.com)公示5天。
(七)聘用
用人单位负责通知拟聘用人员到岗报到,拟录用人员根据岗位安排与相应单位签订劳动合同,合同服务期限最低为3年,试用期为3个月,试用期满后,考核不合格的,取消其录用资格。
在体检、考察、公示等环节因报考人员不符合要求、主动放弃等原因而出现计划缺额时,按该职位报考人员考试总成绩从高分到低分进行递补。办理录用审批手续后,不再递补。
被聘用社会在职人员与原工作单位签有劳动(聘用)合同或各种协议的,由本人自行负责处理。
(八)待遇
招聘人员享受用人单位同岗人员待遇,按规定缴纳五险一金。
四、纪律与监督
本次公开招聘工作严格贯彻“公开、平等、竞争、择优”的原则,严格坚持规定的程序、条件和标准,严禁弄虚作假、徇私舞弊。招聘工作接受纪检监察部门和社会监督,对违反考试、聘用纪律或工作失职失误造成不良后果的工作人员,一经查实,即按有关规定予以严肃处理。
五、其他说明
(一)招聘公告、拟聘用人员名单及实施过程中的有关通知、公告等需要公开的信息,在宿迁人才网(https://www.0527rc.com/)及公众号【宿迁人才网官网】公布,请考生随时关注相关信息,因考生个人原因错过重要信息而影响考试聘用的,责任自负。 (二)本次招聘统一组织的笔试,不指定任何教材、复习资料,也不举办、不委托举办任何形式的辅导和培训活动。 政策咨询电话:0527-80600660 监督电话:0527-80902004 网上报名技术问题:0527-88288006 宿迁市城区开发投资有限公司 2024年7月8日