因公安工作需要,决定面向社会公开招聘警务辅助人员(非人民警察身份且非事业编制人员身份)34名,现将有关事项公告如下:
一、报名资格条件:
(一)基本条件:
1.中华人民共和国公民;
2.拥护中华人民共和国宪法,拥护中国共产党领导和社会主义制度,遵守国家法律法规,品行端正;
3.年满18周岁,具备履行岗位职责所需的身体条件、心理素质和工作能力。
4.具备招聘岗位所需的资格条件及要求。
(二)具有下列情形之一的人员,不得报考:
1.曾被追究刑事责任或者涉嫌违法犯罪尚未结案的;
2.编造、散布有损国家声誉、反对党的理论和路线方针政策、违反国家法律法规信息的;
3.组织、参与、支持色情、吸毒、赌博、迷信等活动的;
4.曾被行政拘留、司法拘留或收容教育的;
5.曾被吊销律师、公证员执业证书的;
6.曾因违法违纪,被开除党籍、公职、军籍或者因违纪违规被辞退解聘的;
7.从事警务辅助工作合同期未满擅自离职的;
8.有较为严重的个人不良信用记录的;
9.本人或家庭成员、主要社会关系人参加非法组织、邪教组织或者从事其他危害国家安全活动的;
10. 家庭成员或主要社会关系人正在服刑或正在接受调查的;
11. 与原用工单位无法解除劳动合同关系或存在劳动纠纷的;
12.本市在职警务辅助人员;
13.其他不适宜从事警务辅助工作的。
回避:报考人员不得报考与其直系亲属有直接上下级关系或密切工作关系的岗位。
二、招聘岗位
各招聘岗位工作内容及条件等详见下表。
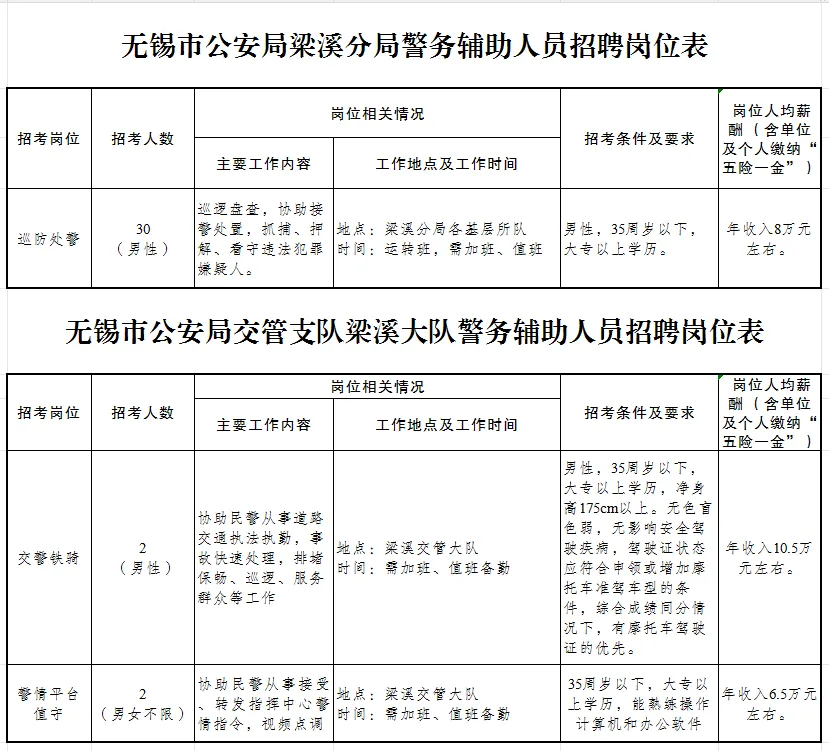
无锡市公安局梁溪分局、梁溪交管大队警务辅助人员招聘岗位表

(点击查看大图)
招聘人员采取第三方劳务派遣用工方式,与劳务公司签订派遣合同。按照合同约定、岗位职责要求,由无锡市公安局梁溪分局及梁溪交管大队根据有关法律法规和规章制度管理、使用及考核。聘用人员试用期为2个月。
三、招聘流程
(一)报名和资格初审:
本次一律采取现场报名的方式,具体方法如下:
1.请应聘人员按照本简章公布的招考岗位、报考条件和要求填写打印《无锡市公安机关警务辅助人员报名信息登记表》(除本人签名外请用电脑填写,不要手写)。
《无锡市公安机关警务辅助人员报名信息登记表》

2.请应聘人员于1月8日至1月21日(每工作日9:00-11:00,13:00-16:30)携带报名信息登记表、本人近期1寸免冠照片1张、身份证、学历证书(大专及以上学历须提交学信网学历认证复印件,可自行登录学信网:http://www.chsi.com.cn/xlcx,点击“本人查询”模块后注册并查询,将查询结果页面学历证书电子注册备案表(有效期申请为30天)下载并打印)、退役士兵证、驾驶证、个人信用报告(登录个人信用信息服务平台并打印,网址:https://ipcrs.pbccrc.org.cn/)及报考条件中要求的其他从业资格、技术等级证书等原件及复印件,到以下地址办理报名手续:
公安梁溪分局招聘报名:
公安梁溪分局地址:无锡市梁溪区广瑞路6号门卫,联系电话:0510-82216523。
梁溪交管大队招聘报名:
梁溪交警大队地址:无锡市梁溪区广益路200号4楼,联系电话:0510-82223710。
3.招考单位对考生提供的信息进行审核,凡具有不宜聘用情形或弄虚作假者,一经查实,取消报考及聘用资格。
4.报名所需的证件及资料均需交验原件并提供复印件,证件、资料不全或未按要求填写报名信息并如期到现场报名者视为自动放弃报考资格。
(二)考试与聘用
1. 体能测试
考生通过资格初审后需参加体能测试,体能测试参考公安机关录用人民警察体能测评项目和标准进行。测评项目包括:纵跳摸高和长跑(男1000米、女800米),体能两项均合格者方能进入下一步招聘程序。
测试时间和地点通过短信方式通知。
2. 笔试
体能测试合格者,应聘梁溪交管大队警情平台值守岗位的需参加笔试,笔试内容为《中华人民共和国宪法》《中华人民共和国治安管理处罚法》《江苏省公安机关警务辅助人员管理条例》等法律法规以及政治、经济、文化、社会常识。应聘公安梁溪分局巡防处警岗位、梁溪交管大队巡防铁骑岗位的不需要参加笔试。
笔试时间和地点另行通过短信方式通知。
3. 心理测评
体能测试及笔试均合格人员参加心理测评。
测评时间和地点另行通过短信方式通知。
4. 面试
应聘公安梁溪分局巡防处警岗位、梁溪交管大队交警铁骑岗位的:在体能测试合格人员中,按照与拟招聘人数3:1的比例,根据体能测试成绩从高到低的顺序,确定参加面试人员。达不到规定比例的,确定现有体能测试合格人员作为面试人选。
应聘梁溪交管大队警情平台值守岗位的:在体能测试、笔试成绩均合格人员中,按照拟招聘人数3:1的比例,根据体能测试、笔试成绩总和从高到低的顺序,确定参加面试人员。达不到规定比例的,确定现有体能测试合格人员作为面试人选。
面试时间及地点另行通过短信方式通知。
5. 体检、考察(政审)
应聘巡防处警、巡防铁骑岗位成绩由体能成绩(占比30%)和面试成绩(占比70%)构成,应聘警情平台值守岗位成绩由体能成绩(占比20%)、笔试成绩(占比20%)和面试成绩(占比60%)构成。根据考核成绩按照拟招聘人数1:1的比例确定体检和考察(政审)人选。体检按规定在指定的体检机构进行,体检不合格的,不得进入下一环节。体检标准参照《公务员录用体检通用标准》和《公务员录用体检特殊标准》执行。体检及复检费用由报考者自行承担。体检时间和地点另行通过短信方式通知。
考察(政审)按有关规定执行,主要考察应聘人员的政治思想、道德品质、能力素质、日常表现、遵纪守法、廉洁自律等方面情况,考察(政审)不合格的,不得进入下一环节。
6. 公示与聘用
体检、考察(政审)均合格的应聘人员,按有关规定确定为拟聘用人选并在无锡人才网(网址:https://www.wxrcw.com)进行公示,公示期为5天。公示期满不影响聘用的,按规定办理相关聘用手续。
在体检、考察、公示等环节,因考生放弃、不合格等原因出现招聘计划缺额的,可择优递补。
四、注意事项
1.本简章招录岗位年龄要求18周岁以上的为2007年12月31日以前出生,35周岁以下的为1991年1月1日后出生。
2.此次招聘不收取任何报名费和考试费。
3.此次招聘由公安梁溪分局和梁溪交管大队组织,不委托其他任何代办机构。考试不指定辅导用书,不举办也不委托任何机构举办考试辅导培训班。
4.应聘人员需使用本人手机号码和身份证号码报名,因未如实填写报名信息、由他人代报名、伪造报名信息、填写信息有误、信息与本人所持证明材料不一致以及超过报名时间,造成报名不成功或影响招聘的,责任由应聘人员本人承担。因不及时查看相关通知、手机通讯不畅、屏蔽群发短信、无故挂断电话、不接听电话、未及时查收并回复短信、联系方式变更等原因造成未按约定时间参加招聘相关环节的,责任由应聘人员本人承担。不配合做好政审、体检等招聘工作的,责任由应聘人员本人承担。
5.聘用后至法定退休年龄不能达到法定享受退休金个人社保应缴纳年限的,应当由其本人在达到退休年龄后自行缴纳剩余个人社保金。
6.聘用后用人单位因工作需要调动岗位,应当服从安排。
7.监督电话:0510-82216523。
梁溪分局
2026年1月7日